
In Part 1 of this series, OAS highlighted about the various technical requirements to be aware of before an LTSR upgrade. Part two discusses the different options available for upgrading the LTSR environment.
There are two main paths when it comes to upgrading a Citrix environment: in-place upgrade and parallel build. When performing an in-place upgrade, essentially it is upgrading the software that already exists on the Citrix infrastructure.
There are two main pros for this method:
1.There is no need to spin up any additional servers or infrastructure
2. Does not require the migration of users to new sites or URLs (but a production change is required).
The importance of the above pros is when performing the upgrade in-place, it upgrades the current production site and database (vs building net new).
In addition, when upgrading in-place, there are ways to minimize downtime using forced Local Host Cache (LHC) mode because when upgrading the site database there is brief downtime where new connections cannot be made. OAS recommends doing the upgrade during a designated maintenance period to reduce the impact on the end-user experience.
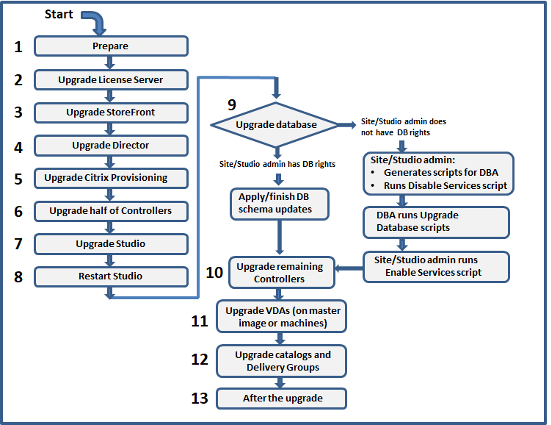
(For more detailed documentation on how to upgrade the environment in-place - click on product documentation).

Supported in-place upgrade pathway.
A parallel build involves building a new site completely separate from the already existing production site.
The pros for a parallel build are:
1. There is no interference with the current production environment
2. Creates a clean build from scratch without importing unnecessary legacy configurations.
A parallel build would also be preferred if there is the need to upgrade the OS versions. However, this will require the necessary compute capacity to duplicate the environment, especially if non-persistent VDAs need to be redeployed. Additionally, there are migration considerations for the access tier if using StoreFront and/or NetScaler as new users will have to be moved to the new access tier. Once all users have been migrated to the new environment, decommissioning the legacy environment to reclaim hardware can be done.
Therefore, both in-place and parallel upgrades are completely valid ways to upgrade the environment and a mix of the two approaches, such as building new Citrix infrastructure but upgrading the VDAs in place is possible.
When choosing the path to upgrade depends on
1. The organization’s goals for the migration.
2. The available hardware resources.
Before any upgrade it is necessary to define:
1. What will need to be upgraded
2. The path required to complete the upgrade
3. A comprehensive upgrade plan is drawn up
The majority of enterprise environments are governed by change control, and as such upgrade plans needed, to be submitted to a Change Advisory Board (CAB). Change Advisory Boards often have certain requirements for approving an upgrade plan that include upgrade plan, roll back plan, and maintenance windows.
(If using an in-place upgrade, please reference Citrix's documentation for the order in which to upgrade the environment).
Prior to upgrading, it is recommended to back up any customizations (like any custom StoreFront web.config or default.ica settings) so that it can be restored after the upgrade is complete. It is also recommended to snapshot the VMs prior to upgrading to allow for rollback in case of any issues.
It is highly recommended to back up the site database before upgrading.
If the infrastructure has highly available configurations, it is possible to upgrade all components except the site database without causing downtime. It is possible to work around this downtime using forced LHC mode, however doing this during a maintenance window is still preferred. At a minimum, perform the upgrade of the site database during the maintenance window, and to minimize end-user impact, again do all upgrades during designated maintenance periods.
Note: it is important to communicate with end users about any maintenance.
For more information about end user communication click on the following link: communicate with end users).
When pursing a parallel upgrade, the considerations for upgrading are slightly different.
1. The main building activities of the environment are separate from the production sites, so a rollback/maintenance plan is not required for this stage.
For further assistance contact OAS for all the required infrastructure needed to set up a Citrix environment).
2. It is also possible to use Citrix's Automated Configuration Tool (ACT) to migrate settings between on-premises sites, speeding up the migration process.
3. When building in parallel, rollback and migration plans need to be made for migrating users from the old environment to the new environment.
4. Finally rollback and migration plans will vary depending on if migrating access tiers or maintaining the same access URLs.
Generally, in this scenario it is recommend a phased migration of users over to the new environment so that in the scenario where there is an issue the IT team isn’t overwhelmed with tickets. Rollback would generally involve switching users back to the old environment while the issues are mitigated.
If the organization is a Priority or Priority Plus customer or have an OAS Managed Support Agreement there is the option of using scheduled support via OAS /Citrix Support. This will ensure that the necessary support is available during the upgrade process.
To leverage a scheduled support entitlement, contact OAS to set up any necessary support.